别再稀里糊涂交钱,一文讲透公摊那些事儿
每月交物业费时,看到账单上的“公摊费用”是不是总有些疑惑?
为什么房子空着还要交公摊?
公摊费和物业费有什么区别?
为什么每户交的钱不一样?
今天我们就来一一拆解关于物业公摊费用的5个最常见问题,让你从此交费交得明明白白!
1. 为什么需要交公摊费用?不住也要交吗?
先上结论:只要你是业主,无论住不住,公摊费都必须交。
原因有三:
(1)保障公共设施正常运行
公摊费用主要用于小区共用部位和共用设施设备的水电能耗、维护保养,比如:
电梯运行电费
公共区域照明(楼道、大堂、地下车库)
消防系统、监控系统维护
二次供水加压电费
这些设施是保障整个小区正常运转的基础,不管你住不住,它们都在24小时运行。
(2)公平分摊成本
公共设施是全体业主共同使用的,所以相关费用也应由全体业主共同承担。
如果只有入住的业主交,对入住的人不公平;如果没人交,公共设施就会停摆。
(3)合同规定
购房合同和《临时管理规约》中通常都会明确约定:公摊费用由业主共同承担。这是每位业主应尽的责任和义务。
举个例子:一栋楼有100户,入住率只有30%,但电梯、消防设备、公共照明依然需要按100%的能耗运行。所以即使你空置,也要分摊这部分费用。
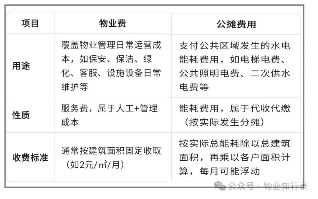
2. 物业费和公摊费用有什么区别?
很多人把两者混为一谈,其实它们是两笔不同的费用。
简单说:物业费是物业公司提供服务的报酬,公摊费是公共区域实际消耗的水电费,物业公司只是代收代缴。
3. 为什么按套内面积(建筑面积)来收公摊费?
你可能注意到:公摊费是按房屋建筑面积计算的,而不是按户或按人头。
这是依据国家物业管理条例有关规定,具体逻辑如下:
1.公摊费按照同一比例(公摊系数)乘以各户的套内面积计入业主的房产面积中。
2.之所以这样计算,是因为每户所承担的公共面积与各户套内面积成正比。套内面积越大,占用的公共资源(如电梯使用频率、通道面积等)通常也越多。
3. 因此,按建筑面积计收公摊费,体现了“谁受益多,谁多承担”的公平原则。
除非购房合同中有特别约定,否则正常情况下,公摊费都是按房屋建筑面积收取。
4. 公区用电为何较高?
很多业主疑惑:我家一个月才用几百度电,为什么公共区域电费那么高?
其实,公共区域的用电设备比你想象的多得多,而且很多是全天24小时不间断运行:
1.应急照明、安全指示灯:楼道、地下室、消防通道必须24小时亮着,保证安全。
2.电梯:每栋楼的电梯都是24小时待命,即使深夜没人用,控制系统也在运行。
3.监控系统:摄像头、门禁系统、道闸系统日夜工作。
4.二次供水设备:高层住宅需要水泵加压送水,水泵频繁启动耗电。
5.景观照明、车库通风:这些也是公共能耗的一部分。
这些设备加起来,每月电费自然不低。而且随着小区年限增长,设备老化还可能更耗电。
5. 为什么每户业主的公摊费用不尽相同?
你可能会发现:同一栋楼,邻居家公摊费和你家不一样,甚至差很多。
原因很简单:公摊费是按面积分摊的。
计算公式:
公摊系数 = 总能耗费用 ÷ 总计费面积
某户公摊费 = 公摊系数 × 该户房屋计费面积
公摊系数:由当月公共区域总能耗费用除以小区总建筑面积得出,全小区统一。
房屋计费面积:即你家房产证上的建筑面积。
所以,面积越大的业主,分摊的公摊费就越多。
比如100㎡和50㎡的两户,公摊系数相同,100㎡那户交的公摊费就是50㎡的两倍。
这很公平——面积大,意味着使用的公共资源(电梯、公共通道等)也相对更多。
公摊费用虽然看起来是笔“额外支出”,但它是维持小区正常运转的必要保障。没有这些费用,电梯会停运,楼道会漆黑,消防系统会瘫痪……最终影响的是每一位业主的生活品质。
作为业主,我们可以做的是:
1. 定期查看公摊明细:物业公司应定期公示公摊费用的收支明细,做到透明公开。
2. 合理使用公共资源:比如随手关楼道灯(如果是声控或感应灯则不必),减少不必要的浪费。
3. 积极参与沟通:对公摊费用有疑问时,及时向物业或业委会反馈,共同监督。

豫公网安备 41172602000159号