“我们楼外墙皮掉了一大块,差点砸到人,到底该找谁修?”
“外墙漏水好几年了,物业说要用维修资金,凭什么用我们的钱?”
“隔壁小区外墙脱落砸了车,听说物业赔了好多钱,是真的吗?”
在日常服务中,关于外墙的投诉和纠纷,是让很多业主和物业都头疼的问题。外墙属于公共区域,但维修起来工程量大、费用高,还涉及安全问题。一旦出事,责任该由谁承担?
其实,关于外墙脱落的责任划分,可以总结成一句通俗易懂的口诀:
保修期内找开发商,保修期外大家担;人为损坏谁干谁赔,紧急情况物业先干。
今天,我们就结合《民法典》《建设工程质量管理条例》和相关法规,把这个原则拆解清楚,帮助大家在遇到外墙问题时,知道该找谁、该怎么办。
一、保修期内找开发商——工程质量问题由开发商负责
如果您住的是新房,或者小区交付时间不长,外墙出现脱落、渗漏、开裂等问题,首先要看是否在工程质量保修期内。
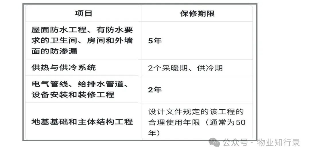
根据国务院《建设工程质量管理条例》第40条和《房屋建筑工程质量保修办法》,建设工程的最低保修期限为:
核心原则:在保修期内,因工程质量问题导致的外墙脱落、渗漏,由开发商负责免费维修。
案例:某小区交付第3年,一栋楼的外墙瓷砖大面积脱落,幸好无人受伤。业主找物业,物业说需要申请维修资金。但根据法规,外墙防渗漏保修期是5年,开发商必须负责免费维修。最终,开发商组织施工队进行了全面修复。
物业的角色是什么?
1. 协助联系:帮助业主向开发商报修,提供联系方式。
2. 跟踪进度:督促开发商及时维修,反馈给业主。
3. 保留证据:对脱落现场拍照,记录时间、位置,作为后续依据。
如果开发商拖延或拒绝维修怎么办?
业主可向住建部门投诉举报,或依据购房合同提起诉讼。物业也应积极协调,但不能代替开发商承担责任。
二、保修期外大家担——共有部分的维修用维修资金
如果外墙脱落发生在保修期满之后,责任归属就比较复杂了。根据《民法典》第273条、第278条,外墙属于业主共有部分,其维修、更新和改造,属于业主共同决定事项。
核心原则:保修期外的外墙维修,费用由相关楼栋的全体业主共同承担,通常使用住宅专项维修资金(俗称“大修基金”)。
什么情况用维修资金?
1. 外墙大面积空鼓、开裂、脱落;
2. 外墙防水失效导致大面积渗漏;
3. 外墙装饰层老化需要整体翻新。
什么情况可能用物业费?
1. 局部的、小面积的修补(如一块瓷砖脱落);
2. 因日常巡查不到位导致的紧急排险(如物业发现隐患未及时处理)。
需要强调的是:即使使用维修资金,也需要依法经过业主表决。根据《民法典》第278条:
1. 由专有部分面积和业主人数均占比三分之二以上的业主参与表决;
2.经参与表决的专有部分面积和业主人数均过半数的业主同意。
物业的角色是“组织者”:
1. 现场勘查,确定维修方案和预算;
2. 在小区公示维修方案;
3. 协助业委会或社区组织业主表决;
4. 报住建部门审核划拨维修资金;
5. 组织施工和验收。
三、人为损坏谁干谁赔——谁破坏谁负责
如果外墙脱落是人为因素造成的,比如:
1. 业主装修时擅自拆改外墙;
2. 安装空调、广告牌等施工不当;
3. 车辆撞击导致外墙损坏;
4.其他人为破坏行为。
核心原则:谁造成损坏,谁负责赔偿和修复。
案例:某业主安装空调时,工人打孔导致外墙砖脱落。楼下邻居发现后投诉,物业调取监控确认是施工方责任。最终,施工方承担了维修费用,并对受损部位进行了修复。
物业该怎么做?
1. 及时发现:巡查中发现人为损坏,立即制止并拍照取证。
2. 锁定责任人:通过监控、走访等方式找到肇事者。
3. 协商赔偿:要求责任人承担修复费用。
4. 协助追偿:如责任人拒不配合,可协助业主或业委会通过法律途径解决。
四、紧急情况物业先干——安全永远是第一位
外墙脱落属于高空坠物范畴,一旦发生,可能危及人身安全。如果出现以下紧急情况:
外墙已明显松动、随时可能掉落;
已发生脱落但未找到责任人;
台风、暴雨等恶劣天气导致外墙险情。
核心原则:物业必须立即采取应急措施,保障业主安全,费用后议。
物业的应急动作:
1. 设置警戒线:在危险区域周边拉警戒线,张贴警示标识,防止人员靠近。
2. 临时排险:对明显松动的部分进行紧急清理或临时加固。
3. 及时上报:向业委会、社区、住建部门报告情况。
4. 组织鉴定:请专业机构对墙体进行安全鉴定,确定维修方案。
应急费用怎么办?
1. 如果是人为原因,向责任人追偿;
2. 如果是自然老化,后续通过维修资金解决;
3. 如果物业未及时处理导致损失扩大,物业需承担相应责任。
五、一张表看懂:外墙脱落责任划分
六、法律依据点睛
1. 《民法典》第273条:业主对建筑物专有部分以外的共有部分,享有权利,承担义务;不得以放弃权利为由不履行义务。
外墙属于共有部分,维修是全体业主的义务。
2. 《民法典》第278条:使用建筑物及其附属设施的维修资金,应当由业主共同决定。
维修资金的使用需要依法表决。
3. 《民法典》第1253条:建筑物、构筑物或者其他设施及其搁置物、悬挂物发生脱落、坠落造成他人损害,所有人、管理人或者使用人不能证明自己没有过错的,应当承担侵权责任。
如果外墙脱落砸到人或物,物业作为管理人,如果不能证明自己尽到了巡查、警示等义务,需要承担相应责任。
4. 《建设工程质量管理条例》第40条:建设工程的最低保修期限。
外墙防渗漏保修期为5年。
七、给业主和物业的建议
给业主的建议
1. 装修不违规:不要擅自拆改外墙、开孔、悬挂重物,避免人为损坏。
2. 发现问题及时报:看到外墙空鼓、开裂,第一时间通知物业,不要等出事。
3. 积极参与表决:涉及维修资金的使用,要积极参与业主大会表决,不要“事不关己”。
4. 购买家财险:如果担心高空坠物风险,可购买包含高空坠物责任的家财险。
给物业的建议
1. 定期巡查:建立外墙巡查制度,特别是老旧小区,发现隐患及时处理。
2. 做好记录:巡查记录、维修记录、沟通记录都要存档,作为“已尽管理义务”的证据。
3. 设置警示:对存在隐患的区域,要及时设置警戒线和警示标识。
4. 宣传到位:向业主普及外墙安全知识,提醒业主共同维护外墙安全。
外墙脱落,看似是“天灾”,实则是“人祸”——要么是工程质量问题,要么是维护不到位,要么是人为破坏。
业主要明白:外墙是大家的共同财产,它的安全需要共同维护。发现问题及时报修,该出钱时别推脱。
物业要明白:外墙管理是法定职责,日常巡查要到位,紧急处置要迅速,别等出事了再后悔。
只有各方各司其职、依法依约,我们头顶的安全,才能真正得到保障。

豫公网安备 41172602000159号